18654656960
文章分类
昨日东营大部地区最高气温达25℃ 今天气温也将蹿升到29℃然而升温是"假动作"   因为冷空气又又又又来了!大风橙色预警和降温预报东营市气象

资讯头条

评论 0

查看 721

2025年4月11日

手机回收有“国家队”啦!记者从中国资源循环集团有限公司获悉:中国资环手机安全回收处置示范项目顺利完成试运行,开始面向省会城市开通手机安全回收处置服务。  根据行业数据测算,“十四五”时期,我国手机闲置

资讯头条

评论 0

查看 706

2025年4月7日

昨天,我国北方大部的气温将率先从偏低转为偏高,华北平原最高气温普遍重回20℃以上。之后,北方虽然会受弱冷空气影响,气温有所波动,但总体仍呈回暖的趋势。到清明假期期间,华北平原多地最高气温将达到20℃或

资讯头条

评论 0

查看 678

2025年4月1日

3月24日微信派官方发布推出一键即可“多选聊天信息”的功能聊天消息合并转发更高效,时长00:16有网友表示“这个功能简直太方便了”也有网友提问转发的上限是多少?微信派表示iOS版本的是100 条上限安

资讯头条

评论 0

查看 664

2025年3月26日

东营市气象台3月03日08时34分继续发布东营区和东营经济技术开发区寒潮蓝色预警信号预计3日至4日东营区和东营经济技术开发区全部乡镇(街道)寒潮天气将持续5日早晨最低气温-5℃左右3日白天东北风沿海海

资讯头条

评论 0

查看 687

2025年3月3日

随着社会的发展和人们寿命的延长,退休制度也在不断地进行调整和完善。然而,并非所有人都能享受到弹性退休的便利。根据《实施弹性退休制度暂行办法》,三类人员必须在法定年龄退休,不得延迟。这一规定不仅关系到这

资讯头条

评论 0

查看 635

2025年3月3日

来源:东营机场

资讯头条

评论 0

查看 715

2025年2月26日

经东营市行政审批服务局批复,原“广饶—胜利站”客运班线调整为“北高村(广饶县)—金辰花园(东营市)”城乡公交线路。现将具体运行走向、途经主要站点及区域、线路里程及班次、票制票价等情况公告如下:&nbs

资讯头条

评论 0

查看 837

2025年2月24日

01若前方无路,我便踏出一条路!若天地不容,我便扭转这乾坤!导演饺子在采访时说,第一部里,哪吒与身份的偏见对抗;第二部里,哪吒走向更大的世界后发现规则的不公,摆脱束缚后涅槃觉醒,并试图去改变这一切。这

资讯头条

评论 0

查看 641

2025年2月7日

1月20日,进入冬天最后一个节气——大寒大寒时节我国大部仍处严冬冬的寒意仍不可小觑20日8时 山东省气象台最新发布天气预报——预计20—24日山东全省以晴间多云天气为主,局部地区有小雨;25

资讯头条

评论 0

查看 688

2025年1月22日

记者1月21日从交通运输部获悉,2025年春节假期小型客车上高速公路继续免收通行费,免费通行时段起止时间为1月28日(除夕)00:00至2月4日(正月初七)24:00,共计8天。交通运输部有关负责人提

资讯头条

评论 0

查看 604

2025年1月21日

日前,随着甲流在国内高发,一些流感抗病毒药物引发广泛关注。根据国家流感中心发布的最新一期流感监测周报,目前,南、北方省份流感病毒阳性率持续上升,以甲流为主。在此背景下,有着“抗流感神药”之称的玛巴洛沙

资讯头条

评论 0

查看 662

2025年1月13日

12日,中国疾病预防控制中心发布的《全国急性呼吸道传染病哨点监测情况(2024年第49周)》显示:12月2日至8日,急性呼吸道传染病呈现持续上升趋势;其中流感病毒阳性率近期上升趋势明显,流感病毒门急诊

资讯头条

评论 0

查看 635

2024年12月17日

近日,多位听众朋友在FM98.4东营交通音乐广播《一路畅通》节目中反映:多个自媒体账号在转发“史上最严车检”“车检年限变化”“年检越来越严格”“燃油车年检增加OBD检测”等内容,想求证该类信息的真伪。

资讯头条

评论 0

查看 785

2024年12月10日

还有一个多月就是2025年了大家心心念念的元旦放假安排也来了明年元旦1月1日(周三)放假1天不调休!赶紧来了解2025年各个节假日具体放假时间根据2024年11月修订的《全国年节及纪念日放假办法》,自

资讯头条

评论 0

查看 655

2024年11月27日

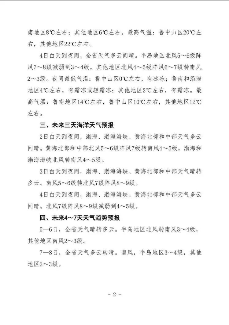
  据山东省气象台11月2日8时消息,山东未来三天一股强冷空气将“到货”,即将扭转前期偏暖格局。11月2日最高气温可达21℃,但4日就骤降到12℃,冬日体验速达。  2日白天到夜间,全省天气多云转晴;

资讯头条

评论 0

查看 692

2024年11月4日

18日起,降温+降雨+大风!组团来袭一股“换季式”强冷空气抵达山东,山东三预警齐发多地降温幅度将超10℃,局地可达14℃以上。山东省气象台于10月18日06时00分继续发布暴雨蓝色预警:17日傍晚到夜

资讯头条

评论 0

查看 722

2024年10月18日

近日人力资源和社会保障部发布了全国各省、自治区、直辖市最低工资标准情况数据显示月最低工资标准方面上海最高为2690元居全国首位江苏省、浙江省第一档月最低工资标准为2490元并列第二吉林、湖南、云南等地

资讯头条

评论 0

查看 704

2024年10月17日

秋季天气逐渐转凉,早晚温差较大,各种细菌、病毒容易滋生、传播,加上儿童抵抗力较弱,是各类疾病的易感人群。手足口病、流行性感冒、水痘、秋季腹泻等是儿童中几种常见的秋季传染病。因此,要增强儿童及家长的传染

资讯头条

评论 0

查看 802

2024年9月20日

来源/人民日报 责编/李姿谕 李 梦一审/李 梦 二审/孟小朵 三审/武 宁

资讯头条

评论 0

查看 691

2024年9月13日

18654656960
  • Q Q: 106063424
  • 微信: 18654656960
  • 客服微信二维码
  • 公众号二维码
微信公众号
  • 微信小程序二维码
微信小程序
Copyright © 2026 “东营信息网”版权所有  |  ICP证:鲁ICP备2021012984号-1  |  技术支持:框分类信息系统(v2025.1)  |  
网页内的所有信息均为用户自由发布,交易时请注意识别信息的虚假,交易风险自负!网站内容如有侵犯您权益请联系我们删除,举报信息、删除信息联系客服